BCR-ABL1 causes chronic myeloid leukemia (CML) but the molecular mechanisms by which it skews granulo-monocytic commitment towards granulocytes, increases erythroid precursors yet causes anemia (Bruns et al, Leukemia 2009), and positions for specific lineage-phenotypes of blast crises (granulocytic, erythroid, B-lymphocytic), are unknown.
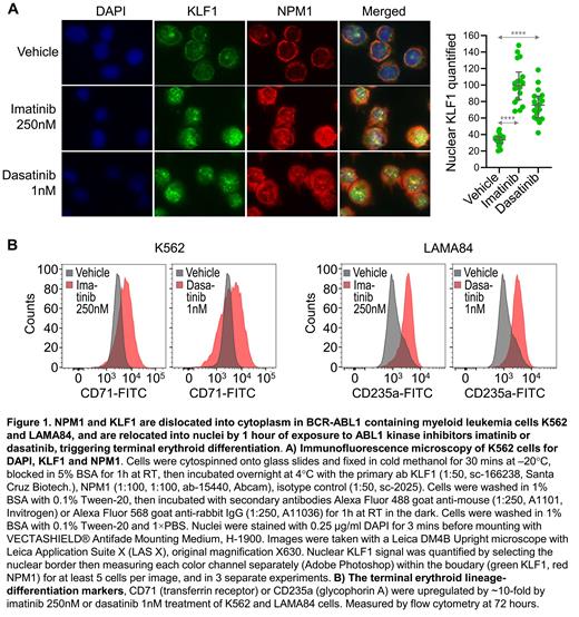
To investigate these mechanisms, we reasoned that distinctly altered myeloid differentiation suggests specific impacts of BCR-ABL1 on master transcription factors (MTFs) that specify and drive myeloid lineage fates. Although wildtype ABL1 is nuclear, BCR-ABL1 is cytoplasmic. We therefore examined cellular location of lineage MTF in CML blast crisis cells K562 and LAMA84. These cells, like 7/14 (50%) of CML cell lines in the CCLE repository, highly express the lineage MTFs GATA1 and KLF1, that specify and drive to terminal erythroid fates. Incongruously, K562 and LAMA84 also highly express PU.1 essential for monocyte or B-cell fates. Using immunofluorescence microscopy (IF) of methanol-fixed K562 ( Fig.1A) and LAMA84, we found GATA1 in nuclei, but KLF1 and PU.1 were in cytoplasm. We corroborated these results by Western blot for these MTF in nuclear vs cytoplasmic fractions.
Kinase functions of ABL1 in BCR-ABL1 are essential for BCR-ABL1 mediated oncogenesis. Therefore, we investigated if these kinase functions mediate KLF1 and PU.1 dislocation: one hour (1h) exposures to ABL1-kinase inhibitors imatinib 250nM or dasatinib 1nM relocated KLF1 and PU.1 into nuclei, seen both by IF ( Fig.1A) and by Western blot of nuclear/cytoplasmic fractions. We then examined cell fate impacts of the KLF1 and PU.1 nuclear relocations. Imatinib and dasatinib upregulated terminal erythroid lineage-differentiation markers transferrin (CD71) or glycophorin A (CD235a) (~10-fold increase in median fluorescence intensity, flow cytometry at 72h) ( Fig.1B), and increased hemoglobinization, evident by cell pellet reddening to the naked eye. The monocyte differentiation marker CD14 was not increased. As expected from resumed lineage-maturation, proliferation measured at 72h was terminated by imatinib 250nM or decreased ~50% by dasatinib 1nM vs vehicle, even though these drug concentrations did not increase apoptosis vs vehicle, measured by annexin staining at 24h.
To further investigate the pathway by which BCR-ABL1 kinase dislocates KLF1 and PU.1 into cytoplasm, we then looked at NPM1, because: (a) NPM1 chaperones PU.1, and mutant-NPM1 that causes acute myeloid leukemia (AML) dislocates into cytoplasm, dislocating PU.1 with it (Gu et al, J Clin Invest 2018); and (b) NPM1 is neither mutated nor deleted (by 5q-) in CML blast crises, even though such alterations are highly recurrent in AMLs, consistent with NPM1 participating in the BCR-ABL1 pathway to begin with. NPM1 was accordingly mostly in cytoplasm in K562 and LAMA84 cells, and 1h of imatinib or dasatinib relocated NPM1 into nuclei, with NPM1/KLF1 colocalizing ( Fig.1A). These results were corroborated by Western blot of nuclear/cytoplasmic fractions. We are presently immunoprecipitating endogenous NPM1 from nuclear/cytoplasmic fractions of K562 cells and analyzing by mass spectrometry (LCMS/MS) to examine: (a) NPM1 chaperone function for KLF1 as well as PU.1; and (b) NPM1 phosphorylation in the different fractions and kinase-inhibitor impacts on this.
Taken altogether, these results outline a pathway in which BCR-ABL1 phosphorylates NPM1 to dislocate it into cytoplasm, to hence also dislocate chaperoned KLF1 and PU.1. Interference with specific lineage MTFs in this way can: (a) expand erythroid precursors but block their maturation, because nuclear GATA1 allows erythroid commitment, but KLF1 (in nuclei) is needed for maturation; (b) skew commitment decisions to granulocytes over monocytes, via decreased nuclear PU.1/CEBPA ratio; (c) expand mature granulocytes, because PU.1 contributes to, but is not essential for, granulocyte lineage-maturation, and NPM1 is downregulated in the granulocyte lineage, releasing terminal maturation; (d) transform B-cell lineage precursors, since PU.1 is an essential B-cell MTF; and (e) position for specific lineage-phenotypes and genetics of CML blast crises, evolving from these foundations. Since the ABL family kinase ABL2 is amplified in a third of all cancers, these motifs for altering lineage MTF function for oncogenesis may operate beyond CMLs.
Disclosures
No relevant conflicts of interest to declare.

This feature is available to Subscribers Only
Sign In or Create an Account Close Modal